k¶¹Ç®°ü

΢Á¿ÔªËؼì²â £¬Ã»ÓнÐÍ££¡Ã»ÓнÐÍ££¡Ã»ÓнÐÍ££¡

d_icon22025/12/11

        ½üÈÕ £¬¸÷Àà¡°Ç¡Á÷Á¿¹«¼ÒºÅ¡±ÔÙ´ÎÆµÈÔ³öÏÖ¡°Î¢Á¿ÔªËؼì²â±»½ÐÍ£¡±µÈÎóµ¼ÐÔÄÚÈÝ £¬Òý·¢¹«¼ÒÎó»á¡£×÷Ϊ³Ö¾ÃÉî¸û΢Á¿ÔªËؼì²âÁìÓòµÄÆóÒµ £¬ÎÒÃÇÒÔΪÓбØÒªÔڴ˳ÁÉêÒ»¸öÇ峺¶ø³ÁÒªµÄÊÂʵ£º¡°Î¢Á¿ÔªËؼì²â´Óδ±»½ÐÍ£¡£¹æ·¶²»ÊÇ·ñ¶¨ £¬¾«×¼ÀûÓòÅÊÇ·½Ïò¡±¡£

        Ò½Áƽ¡È«ÁìÓò±ØÒª¶Ëׯ¡¢¿Í¹Û¡¢×¨Òµ £¬¶ø²»ÊÇÔ´ÓÚÎó»áµÄ¡°±êÇ©»¯Ò¥ÑÔ¡±¡£ÓÈÆäÔÚµ±Ç°ÐÐÒµÃæ¶ÔÌôÕ½µÄ²¼¾°Ï £¬ÎÒÃǸüÓ¦¹²Í¬ÊØ»¤¿ÆÑ§ÓëÁÙ´²¼ÛÖµ £¬¶ø·ÇÓÃÔìÒ¥Îü¾¦±êÌâ¡¢ÃýÎóÐÅÏ¢·ñ¶¨ÔÚ±£»¤¹«¼Ò½¡È«µÄ¼ì²â¼¿Á©¡£

01    Õþ²ß´Óδ·ñ¶¨Î¢Á¿ÔªËؼì²â¼ÛÖµ   

        2021Äê¹ú¶ÈÎÀ½¡Î¯°ä²¼µÄ¡¶¹ØÓÚ¼ÓÇ¿¶ùͯ΢Á¿ÔªËؼì²â¼à¶½·¨Âɹ¤×÷µÄ֪ͨ¡·Ã÷È·ÒªÇ󡪡ª²»Äܽ«Î¢Á¿ÔªËؼì²â×÷Ϊ·Ç±ØÒªµÄÆÕ²éÏîÄ¿ £¬Ó¦ÔÚÁÙ´²Õï¶ÏÓëÒ½ÖÎÐèҪϹ淶ÀûÓá£Õâ´ú±íµÄ²»ÊÇÏÞ¶È £¬¶øÊÇÊèµ¼£º

  • ´ÓÆÕɸÏò¾«×¼ÀûÓÃתÐÍ

  • ´ÓóÒ×»¯ÏòÁÙ´²¼ÛÖµ»Ø¹é

  • ´Ó»ìÂÒÊг¡Ïò¹æ·¶ÐÐÒµÂõ½ø

        ¹æ·¶ £¬ÈÃÐÐÒµ¸ü½¡È« £¬Ò²Èüì²â¸üÓÐÒâ˼¡£

02    ѪǦÖж¾ÊÂÎñ£ºÎ¢Á¿ÔªËؼì²â²»ÊÇ¡°Ñ¡×ö¡± £¬¶øÊDZØÒªµÄ¹«¹²½¡È«·ÀÏß

8.jpg

        ½üÈÕ±¸ÊܹØ×¢µÄijµØÓ×¶ù԰ѪǦȺÌåÖж¾ÊÂÎñ £¬ÎªÉç»áÔÙ´ÎÇÃÏ쾯ÖÓ£ºÓк¦ÔªËØÂ¶³ö·çÏÕÕæÊµ´æÔÚ £¬²¢ÇÒ·çÏÕÑϳÁ¡£ÔÚÕâÀàÊÂÎñÖÐ £¬Î¢Á¿ÔªËؼì²â²»½öÊÇÕï¶Ï¹¤¾ß £¬¸üÊǹ«¹²ÎÀÉúϵͳµÄ³ÁÒª×é³É²¿ÃÅ£º

  • Ô®ÊÖÔçÆÚ·¢ÏÖÓк¦ÔªËØÂ¶³ö£»

  • ΪÁÙ´²Ò½ÖÎÌṩ¶¨Á¿Æ¾¾Ý£»

  • Ϊ¼à¹Ü²¿ÃÅÌṩËÝÔ´ÓëÖÎÀíÊý¾Ý¡£

        ÈôÊÇûÓмì²â £¬ÈôºÎʵʱ·¢ÏÖ£¿ÈôºÎȾָ¹ýÎÊ£¿×Ô2004ÄêÆð £¬Ê×¶¼¶ù¿Æ×êÑÐËù¡¢±±¾©k¶¹Ç®°ü´´ÐÂÉúÎï¼¼Êõ¹É·ÝÓÐÏÞ¹«Ë¾Â½Ðø¶þÊ®ÄêÔÚÈ«¹ú20¶à¸ö³ÇÊз¢Õ¹¡°Öйú³ÇÊжùͯǦ¶³ö¼à²â¼°×ۺϹýÎÊÏîÄ¿¡±¡£¸ÃÏîÄ¿ÊǹúÄÚÓйØÁìÓò¼à²â¹¦·ò×¡¢ÁìÓò×î¹ã¡¢²½Öè×îÑϽ÷µÄÏîÄ¿¡£Óк¦ÔªËؼà²â²»ÊÇÎ޹ؽôÒª £¬¶øÊDZØÐë±£»¤µÄÉç»áÖ°ÄÜ¡£

À¶É«²¼¾°ÏµÄÒ½Áƹ¤¾ßºÍ×Öĸ×éºÏ.jpg

ÏîÄ¿»ñ½±Í¼.jpg

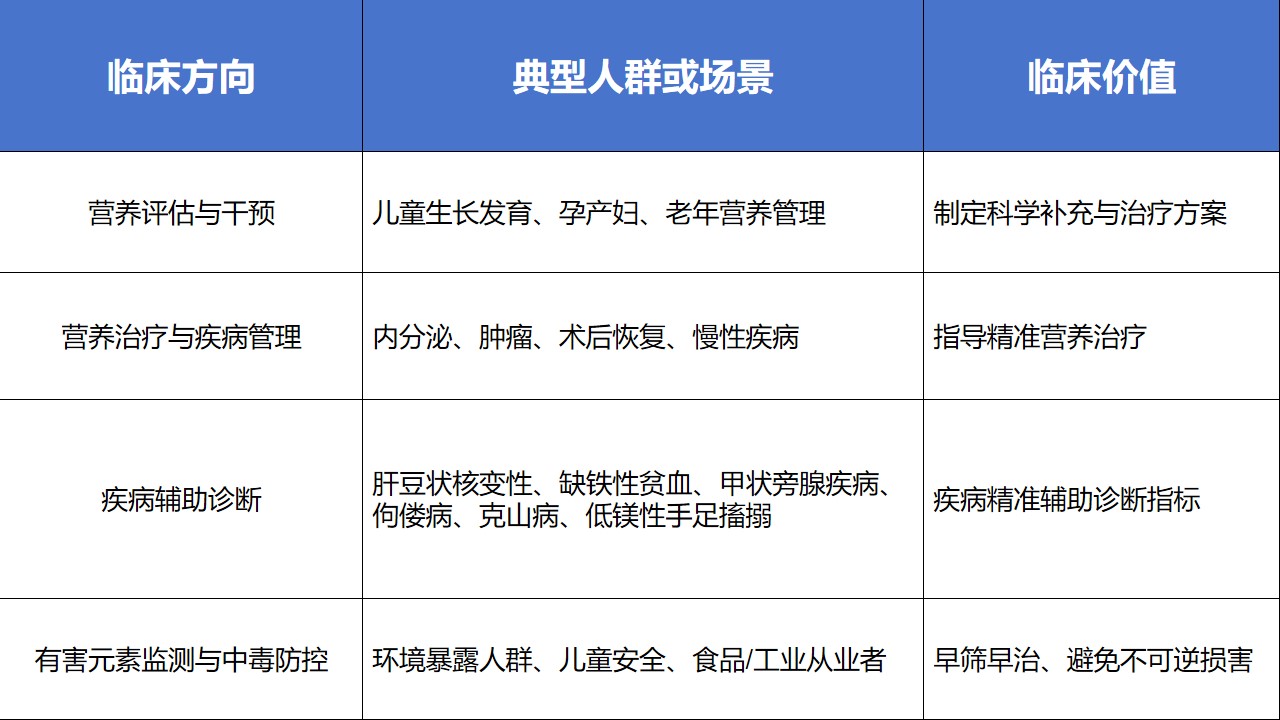
03    Ò½ÁƼì²âµÄµÄÕæÕýʹÃüÊÇ·þÎñÁÙ´²½¡È« £¬ÊØ»¤½¡È«

        Î¢Á¿ÔªËؼì²â²¢·Ç¡°ÈËÈ˶¼×ö¡± £¬Ò²·Ç¡°ÈËÈ˶¼²»×ö¡±¡£ËüÊôÓÚÕë¶ÔÐÔÁÙ´²ÀûÓà £¬Óô¦º­¸Ç¼¸·çÑÅÏò£º

ÓªÑøÓйØÁÙ´²ÁìÓòÐÅÏ¢-¼²²¡¸¨ÖúÕï¶ÏµÈÄÚÈÝ.jpg

        Òò¶ø £¬Î¢Á¿ÔªËؼì²â²»ÊDzúÆ· £¬¶øÊÇÁÙ´²¹¤¾ß¡£ËüµÄÒâ˼²»ÔÚ¼ì²â×ÔÉí £¬¶øÔÚÓÚ±£»¤Ã¿Ò»Ó×ÎÒ¸ü½¡È«µØÉúÑÄ¡£

04    ÐÐÒµ±ØÒª¿ÆÑ§·¢Éù £¬¶øÆóÒµ±ØÐë³Ðµ£ÔðÈÎ

        ×÷ΪҽÁÆÆóÒµ £¬ÎÒÃÇÓÐÔðÈζÔÖÅ£º¡°Óü¼ÊõÍÆ¶¯¹æ·¶»¯¡¢ÓòúÆ·Ö§³ÖÁÙ´²ÐèÒª¡¢ÓÃ¿ÆÆÕÊèµ¼¹«¼ÒÈÏÖª¡±¡£ÐÐÒµÔ½¹æ·¶ £¬»¼ÕßÊÜÒæÔ½´ó£»

        ¼ì²âÔ½¾«×¼ £¬ÁÙ´²¼ÛÖµÔ½¸ß¡£ÕâÊÇÎÒÃDz»ÐÝͶÈëÑз¢¡¢²»ÐÝÍÆ¶¯¼ì²âÄÜÁ¦Óë³ß¶È»¯½¨ÉèµÄÔ­Òò¡£

        ÎÒÃÇÔ¸Óë¼à¹Ü²¿ÃÅ¡¢Ò½ÁÆ»ú¹¹¡¢¿ÆÑÐÓëýÌåͬҵ £¬¹²Í¬Íƶ¯ÐÐÒµ½¡È«·¢Õ¹¡£

½áÓï

        ΢Á¿ÔªËؼì²â´ÓûÓб»½ÐÍ£¡£Î¢Á¿ÔªËؼì²âÔÚ±äµÃ¸üÕýÈ·¡¢¸ü¹æ·¶¡¢¸ü³ÁÒª¡£ÎÞÂÛÊǶùͯ·¢Óý¡¢ÔÐÆÚ½¡È« £¬»¹ÊÇÓªÑøÖÎÀíÓ빫¹²ÎÀ×ÌÊÂÎñ £¬Î¢Á¿ÔªËؼì²âʼÖÕÔÚÁÙ´²±íÑÝ×Ų»³É»òȱµÄ½ÇÉ«¡£ÎÒÃǽ«³ÖÐø¼áÊØ¡ª¡ª´´ÐÂÐÔÃü¿Æ¼¼ ¹²ÖþÈËÀཡȫ¡£

        ÎÒÃǽ«Ð¯µç¸ÐñîºÏµÈÀë×ÓÖÊÆ×ºÍÔ­×ÓÎüÊÕÒÇ΢Á¿ÔªËؼì²âË«½â¾ö¹æ»®ÁÁÏà2025Äê12ÔÂ12ÈÕ±±¾©Î¢Á¿ÔªËØÑ§»áѧÊõ´ó»á £¬ÓëÀ´×Ôҽѧ¡¢¼ìÑé¡¢ÓªÑøÓë×ÊÁÏÁìÓòµÄר¼Ò¹²Í¬Ì½Çó¼¼Êõ´´ÐÂÓëÁÙ´²ÐèÒª £¬ÎªÎ¢Á¿ÔªËؼì²âµÄ½¡È«·¢Õ¹¹±Ï×Á¦Á¿¡££¨¸½2025Äê±±¾©Î¢Á¿ÔªËØÑ§»áѧÊõ»áÒéÒé³Ì£©

±±¾©Î¢Á¿ÔªËØÑ§»á2025ÄêѧÊõ´ó»áôß΢Á¿ÔªËØÓëÐÔÃü½¡È«´´ÐÂ×êÑлá

»áÒ鵨ַ£º±±¾©½ðÌ©º£²©´ó¾Æµê°Ë²ãÑô¹âÎݶ¥¶àÖ°ÄÜÌü

¹¦·ò£º2025.12.12


΢ÐÅͼƬ_20251209142632_1107_194.jpg




·ÖÏí

×îÐÂÍÆ¼ö
ÐÄÓйâÏß£¬Çà´º×ÔÓÉ!
Ìå±íÕï¶Ï

ÐÄÓйâÏß £¬Çà´º×ÔÓÉ!

2026.03.08 More  
Ìå±íÕï¶Ï

WHX Labs Dubai 2026Ô²ÂúÊÕ¹Ù£ük¶¹Ç®°ü´´Ð¹ú¼Ê»¯²¼¾ÖÔÙÆôгÌ

2026.02.24 More  
Ìå±íÕï¶Ï

k¶¹Ç®°ü´´ÐÂ×£Äú´º½Ú»¶ÀÖ£¡

2026.02.16 More  
Ìå±íÕï¶Ï

Ò»Ö¤»ÀÐÂÈý¹æ ¡¤ ·ûºÏÕïÁÆÐèÒª£üºôÎü·²¡Ô­Ìå¶à³ÁºËËá¼ì²â½â¾ö¹æ»®ÔÙÉý¼¶

2026.02.09 More  
Ìå±íÕï¶Ï

¾ÛÊÆÖж«¡¤ÖǼ콫À´£ük¶¹Ç®°ü´´Ð³ÏÑûÄúÏàÔ¼WHX Labs Dubai 2026

2026.01.30 More  

µç»°£º010-88850168

code
¡¾ÍøÕ¾µØÍ¼¡¿